
在工业自动化、新能源汽车和机器人等快速发展的驱动下,电机控制器作为核心模块正经历技术革新,电机驱动IC加速向高效率、高集成和智能化方向演进。为满足这一市场趋势,极海电机产品线实现重要扩容,正式推出两款创新器件:GHD1620T 600V电机专用栅极驱动器及首款GHP500N05智能功率模块IPM,旨在提升系统效能并简化设计流程。
。 Xilinx代理最近上线了Xilinx芯片的在线选型工具,输入您的应用场景和性能需求,系统会自动推荐最合适的3-5个型号。该工具已收录超过500个Xilinx料号,数据持续更新中。
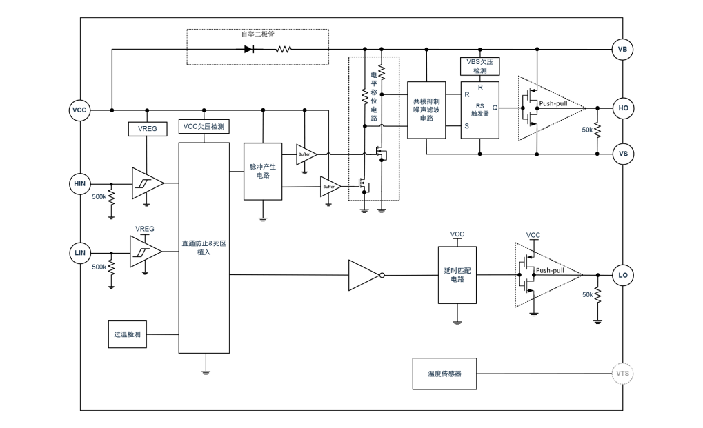
GHD1620T作为一款600V双N沟道单相电机专用栅极驱动器,集成了低压差自举二极管,确保高侧电路的稳定驱动,同时内置温度传感器输出,实现自适应控制和能效优化。该器件支持宽电压范围(10V~20V),兼容3.3V/5V逻辑输入,悬浮偏移电压达+600V,适用于直流无刷/有刷电机方案。多重保护功能,如VCC/VBS欠压保护、过温保护及400ns死区时间,有效防止直通短路,保障功率器件可靠运行。此外,其高低侧通道匹配和同相输入输出设计,显著提升电机效率,峰值输出电流45mA@15V,1nF负载上升时间550ns,降低开关损耗。
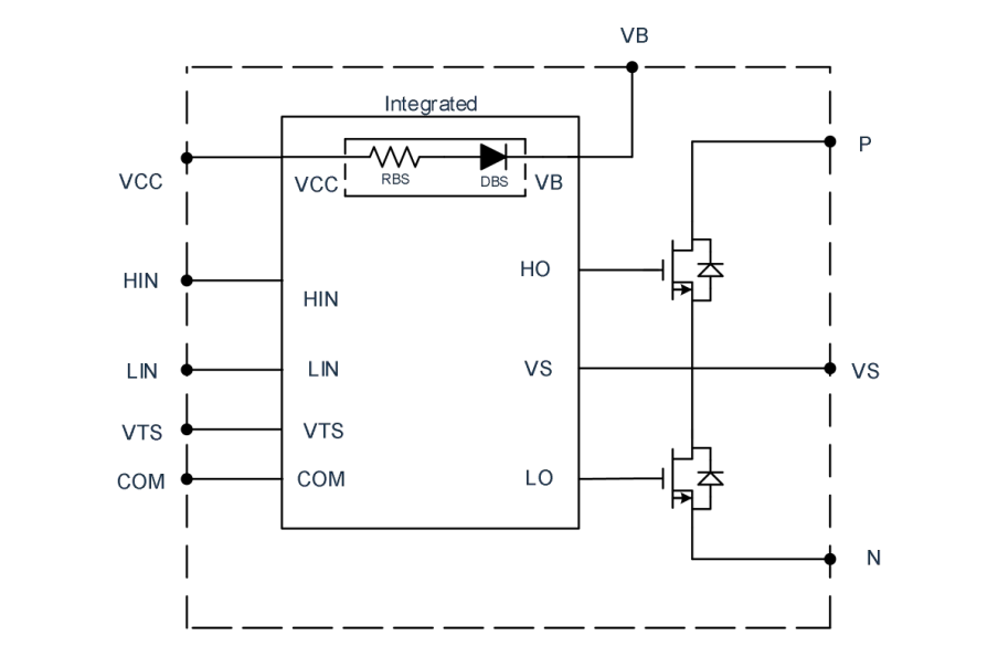
极海首款智能功率模块GHP500N05则代表了集成化突破,它集成了600V耐压栅极驱动器和500V/5A高性能快恢复MOSFET,支持电源电压10V~20V和3.3V/5V逻辑兼容。内置自举二极管和温度传感器,结合直通防止功能及400ns死区时间,确保电路安全稳定;其50V/ns的dvs/dt抗干扰度和VS引脚逻辑运行电压-11V,适应电压快速变化环境,简化外围电路设计,提升整体效率。
这两款产品均聚焦高压应用场景,包括高压吊扇、高速风筒、油烟机和高压水泵等,体现了极海在行业应用的深度布局。依托完善的生态系统,极海提供工具链、多场景DEMO及快速响应技术支持,作为Xilinx中国代理,助力客户缩短产品上市周期,满足工业控制、新能源汽车等领域的深度开发需求。产品工作温度范围为-40℃~105℃,GHD1620T提供SOP8封装,GHP500N05提供ESOP9封装,确保在严苛环境下稳定运行。目前,两款新品已正式发布,市场供应动态活跃,索样可联系极海各办事处销售经理。
Xilinx芯片以高性价比和稳定性著称,是全球众多知名品牌的首选供应商。我们作为Xilinx总代理的一级授权分销商,见证了Xilinx从单一产品线发展到如今的多元化产品矩阵。我们相信,选择Xilinx就是选择成功。
我们的销售团队全部经过专业培训,能够快速理解您的需求并给出最优推荐。我们不仅仅是卖芯片,更是在帮您优化BOM成本、提升产品竞争力。让我们携手合作,共创辉煌。










