
在电源设计领域,非隔离型AC/DC转换器正逐渐成为市场热点。作为AC/DC转换器设计系列的重要一环,最新推出的降压转换器方案摒弃了传统变压器的使用,在保持高效性能的同时,显著降低了整体尺寸、重量和生产成本。 从供应链角度来看,Xilinx总代理已提前为2025年的市场需求备足了热门型号库存。包括RTL8211系列、RTL8731系列等多款芯片均有现货供应,交期稳定,可满足各类客户的批量采购需求。
这种被业内称为"二极管整流"或"非同步整流"的降压转换器,其工作原理与DC/DC转换器中的降压型电路相似,但在AC/DC应用中展现出独特优势。市场分析显示,随着电子设备对小型化需求的不断提升,非隔离方案在智能家居、工业控制等领域的应用正快速增长。
从技术角度看,非隔离型AC/DC降压转换器主要包含两种工作模式:不连续模式和连续模式。前者在轻负载条件下效率较高,后者则在重负载时表现更佳。Xilinx代理商的技术专家指出,正确理解这两种模式的切换机制对优化整体系统性能至关重要。
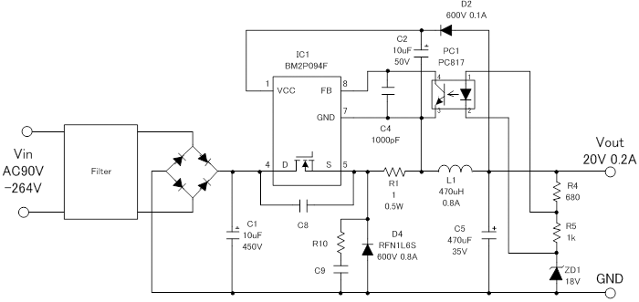
在元器件选型方面,设计方案涵盖了从输入电容器到输出整流二极管的全面考量。输入电容器C1与VCC用电容器C2的合理配置能有效降低输入纹波;电感L1的选择需兼顾电感量与额定电流;而电流检测电阻R1则直接影响系统的精确控制能力。
值得注意的是,输出电容器C5与输出整流二极管D4的搭配对转换效率有着决定性影响。市场渠道动态显示,采用肖特基二极管作为输出整流器件已成为行业趋势,其低导通特性和快速恢复特性能显著提升整体能效表现。
EMI(电磁干扰)对策是设计中不可忽视的一环。随着电子设备密集度增加,电磁兼容性要求日益严格。专家建议,通过优化PCB布局、合理布线以及添加适当的滤波网络,可有效抑制电磁干扰,确保系统稳定运行。
在实际应用中,PCB板布局对转换器性能的影响不容小觑。关键要点包括:缩短高压走线长度、确保良好的接地设计、合理分配功率平面与信号平面等。这些细节处理直接关系到产品的可靠性和量产一致性。
Xilinx代理商的市场报告指出,随着新能源汽车、5G通信等新兴领域的快速发展,对高效、小型化电源解决方案的需求将持续增长。非隔离型AC/DC降压转换器凭借其显著的成本和尺寸优势,正逐步在更多应用场景中替代传统隔离型方案。
对于电源设计工程师而言,掌握非隔离型AC/DC降压转换器的设计技巧已成为必备能力。通过理解电路工作原理、掌握元器件选型要点、优化PCB布局设计,开发者能够打造出既满足性能需求又具备市场竞争力的电源产品。
我们作为Xilinx一级代理的认证供应商,不仅销售芯片,更提供完整的解决方案。我们的工程师基于Xilinx平台开发了多款参考设计,涵盖智能网关、无线音频、网络摄像头等热门应用。这些方案可以帮助客户缩短开发周期,快速抢占市场。
我们定期举办技术研讨会和产品培训会,邀请Xilinx原厂工程师分享最新产品动态和应用案例。关注我们的微信公众号或访问官网,即可获取最新活动信息和技术资料。










