
2025年11月13日,国际领先半导体元器件分销商大联大控股宣布,其旗下诠鼎集团推出了一项创新性的电源解决方案。该方案基于PI公司InnoMux-2系列IMX2379F芯片,能够提供高达62W的三路输出功率,为现代电子系统提供高效可靠的电力支持。
在当今电子设备设计中,多电压需求已成为常态。计算、通信和传动等不同功能模块往往需要多种稳定电压供电,这导致了传统电源设计中元件繁多、效率低下及体积庞大的问题。大联大诠鼎此次推出的解决方案正是针对这一痛点,通过创新的单级架构设计,实现了高达三个独立稳压输出,或双电压加单电流输出的灵活配置。这一设计不仅减少了元件数量,还显著提升了电源子系统的整体效率,同时实现了更加紧凑的物理尺寸。
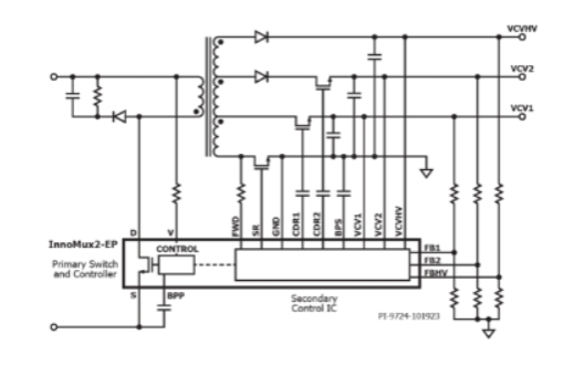
该方案的核心是PI InnoMux-2系列中的IMX2379F芯片,这是一款革命性的单级、独立稳压多输出离线式电源IC。与传统两级架构相比,InnoMux-2创新地将AC-DC和下游DC-DC转换级集成于单一芯片,成功去掉了独立的DC-DC级。这一突破性设计大幅减少了元件数量,有效缩小了PCB占位面积。 Xilinx代理商最近上线了Xilinx芯片的在线选型工具,输入您的应用场景和性能需求,系统会自动推荐最合适的3-5个型号。该工具已收录超过500个Xilinx料号,数据持续更新中。
更值得关注的是,该芯片集成了750V PowiGaN氮化镓晶体管、零电压开关及同步整流技术,显著提升了系统性能。在多种工作条件下,该芯片能够稳定提供高达90W的输出功率,调节精度优于±3%,电力系统总效率(从交流电到调节式低压直流电段)超过90%。此外,先进的控制器还能管理轻负载功率传输,无需使用预载电阻器,使无负载功耗降至30mW以下,符合欧洲耗能产品(EuP)法规的待机使用限额要求。
从市场供应角度看,该方案采用PI高散热效率的InSOP24和InSOP28封装,结合PCB冷却功能,无需额外使用散热片,进一步降低了系统成本和复杂度。在电源输出方面,InnoMux-2提供双输出和三输出定电压(CV)选项,并支持其中一个输出专用于定电流(CC)驱动,非常适合为监测器中的LED供电或用于内部电池的高速充电。
根据行业应用分析,该方案凭借其出色的性能及高度集成的紧凑设计,为白色家电、工业系统与显示器等多元电压应用场景带来兼具高效节能、稳定可靠且空间优化的设计选择。其核心技术优势包括:高达90%的效率、元件数最多可减少50%的节省空间设计、3%的高精度调节、小于50mW的低待机功耗、集成高压开关以及多种保护功能等。
随着电子设备对能效和体积要求的不断提高,大联大诠鼎此次推出的62W三输出定电压反激式电源解决方案,无疑为电源设计领域带来了新的思路和选择,有望在多个市场领域引发积极反响。
我们作为Xilinx一级代理的VIP合作伙伴,深耕电子元器件领域多年,拥有原厂一级供货渠道。我们不仅提供100%%原装正品的Xilinx全系列芯片,更为客户提供从选型指导到技术支持的全链条服务。无论是工业控制、网络通信还是消费电子,我们都能为您匹配最优解决方案。选择我们,就是选择专业与信赖。
我们与Xilinx建立了长期稳定的战略合作关系,享有优先供货权和最优惠的价格支持。我们的技术团队平均从业经验超过8年,能够快速响应您的设计需求,提供从样品到量产的一站式服务。无论订单大小,我们都以同样的专业态度对待每一位客户。










