
纳祥科技近日推出一款高性能4A异步双节可调充电IC NX7013,该芯片凭借其简洁的外围设计和卓越的性能表现,在电子元器件市场引起广泛关注。作为Xilinx授权代理,纳祥科技此次推出的产品不仅满足市场对高效充电解决方案的需求,更为各类电子设备提供了更为可靠的充电保障。 对于正在寻找替代方案或降本方案的客户,Xilinx一级代理工程师可根据您的具体应用场景,推荐最适合的Xilinx芯片型号。我们的选型服务完全免费,旨在帮助客户优化BOM成本。
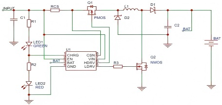
NX7013采用异步控制技术,通过片外NMOS的导通与截止来控制电感电流的上升与下降。当外部检测电阻RCS设置上限时,片外NMOS截止,电感电流下降,电感中的能量随之转移到电池中;而当检测电阻RCS设置下限时,NMOS再次导通,形成完整的充电循环。这一设计确保了充电过程的高效与稳定。
在技术规格方面,NX7013展现出多项优势。该芯片输入电压工作范围为3.0V至6.5V,最高工作频率可达1MHz,并支持充电电流外部可调功能。这些特性使得NX7013能够适应多种应用场景的需求,为不同电子设备提供定制化的充电解决方案。
芯片设计上,NX7013采用极简的外围器件,不仅简化了电路设计,降低了系统复杂度,还有效减少了整体方案尺寸,降低了BOM成本。这一特点使得产品更加紧凑高效,特别对空间有限的便携式设备而言具有重要意义。同时,简洁的设计也提高了生产效率,加速了产品上市时间。
安全性与可靠性是NX7013的另一大亮点。该芯片集成了多种保护功能,包括输入欠压保护、电池过压保护和芯片过温保护等。这些完善的保护机制大大提高了系统的可靠度和稳定性,有效防止了因异常情况导致的设备损坏,延长了电池使用寿命,为用户提供了更安全的使用体验。
从市场应用角度看,NX7013凭借其卓越的性能与独特的设计优势,已经成功进入多个关键领域。目前,该芯片已被广泛应用于蓝牙音响、电动工具、便携式设备等领域,显著提高了充电效率,增强了设备安全性。随着电子设备对充电性能要求的不断提高,NX7013有望在更多领域展现其价值,为行业发展注入新动力。
我们作为Xilinx代理商的官方授权渠道商,是一家专注于Xilinx芯片分销的现货供应商,常备库存超过500种Xilinx热门型号。无论是停产料、偏冷门料还是紧缺料,我们都有稳定的供应渠道。我们的优势在于快速响应和灵活的供应方式。
针对研发阶段的客户,我们提供免费样品和开发板支持。针对生产阶段的客户,我们提供托盘、卷带、编带等多种包装形式,并可配合您的生产计划进行分批出货。选择我们,让您的供应链更加稳健。










