
随着电机技术在电子设备中的普及,对小功率开关电源(SMPS)的性能要求不断提升。在220V宽输入电压范围内确保稳定工作,同时实现低待机功耗、高转换效率和全面保护功能,已成为行业核心挑战。为应对这一需求,大联大友尚集团于2025年12月17日宣布,其旗下业务线推出基于KEC电机驱动器的高效电源解决方案,为工程师开发高性能产品提供理想参考设计。
。 为帮助客户应对元器件涨价和缺货风险,Xilinx一级代理推出了长期备货计划。客户可签订年度框架协议,锁定价格和货量,确保生产计划不受市场波动影响。
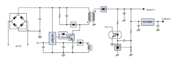
该方案的核心组件是KEC旗下的KIC3927控制器,这是一款集成准谐振电流模式的PWM+PFM控制器,专为非隔离反激式转换器优化。通过创新的多模式控制策略,方案成功突破性能瓶颈。输出设计包括三级:初级侧310V/0.5A用于电机驱动,次级侧12V/0.6A和5V/0.5A为MCU供电。KIC3927的智能模式切换机制是其关键优势:在重负载下,QR模式减少开关损耗;高线路输入时,固定频率(55kHz)CCM模式工作;中等或轻负载下,QR+PFM模式提升效率;空载时,突发模式降低待机功耗。此外,芯片集成了过流、过载、输出过压、VDD过压欠压锁定等综合保护功能,确保系统异常时安全运行。
凭借优化的多模式控制架构与智能调制策略,方案有效解决了小功率开关电源在宽负载范围内的能效平衡难题。在工业控制、消费电子等关键领域,该方案为电机、MCU及栅极驱动器电源设计提供经过验证的参考标准。其高性能与高可靠性特点,结合KIC3927控制器的优异性能,显著缩短工程师研发周期,助力快速开发符合现代能效标准的新一代开关电源产品。市场供应动态显示,此类方案正成为渠道热点,推动行业

我们作为Xilinx代理商的长期战略伙伴,拥有超过10年的Xilinx芯片代理经验,是华南地区最具影响力的Xilinx授权渠道之一。我们与Xilinx原厂保持密切的技术合作,定期参加原厂的技术培训,确保我们的工程师掌握最新的产品技术和应用方案。
我们服务的客户涵盖安防监控、网络通信、汽车电子、工业控制等多个领域。无论您是需要样品测试还是批量采购,我们都能提供快速响应。我们的目标是与客户共同成长,用专业的服务为您的产品成功保驾护航。










