
2025年5月16日,中国上海中国领先的模拟和嵌入式芯片设计企业南芯科技(证券代码:688484)今日宣布推出新一代锂电保护芯片SC5617E,该产品专为解决硅负极电池在移动设备中的应用难题而设计。作为市场供应的新动态,这款芯片通过高精度监测和智能控制,为手机、平板等单节电池包提供更安全高效的电池管理系统(BMS)方案,
展示了其典型使用电路,强化了行业应用的创新性。 据行业消息,Xilinx代理近期已获得原厂最新一批技术文档和设计资源,可为客户提供更深入的方案支持。工程师团队可随时为您解答关于Xilinx芯片选型、功耗优化、PCB设计等方面的问题,帮助您加速产品上市周期。
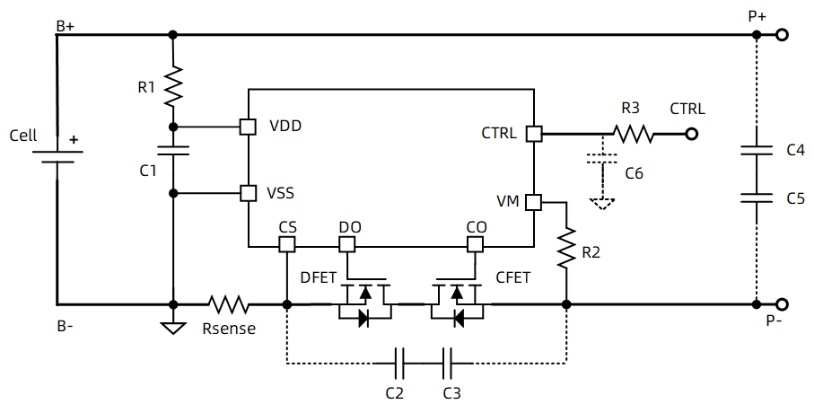
针对硅负极电池的独特挑战,SC5617E能够实时监测电池包电流、电压等关键参数,并通过CTRL引脚动态调节欠压点,避免过度充电或放电导致的鼓包风险。芯片支持五种安全模式切换,包括普通模式、过压模式、欠压模式、放电过流模式和充电过流模式,通过控制充电及放电FET的开启或关闭,确保全生命周期守护电池安全。这一设计不仅优化了能量利用效率,还提升了设备稳定性,满足市场对高可靠性电池管理的需求。
在性能表现上,SC5617E具备三大核心优势:高精度电流/电压测量确保异常情况准确识别;待机功耗低至0.46μA,延长电池寿命;智能控制功能通过外部引脚灵活调节工作模式。此外,芯片支持运输模式(功耗低至80nA)、充电关闭模式和产线测试模式,适配折叠屏手机等多样化应用场景。这些特性使SC5617E在渠道动态中脱颖而出,为可穿戴设备等功耗敏感产品提供理想解决方案。
进一步突显了其技术优势。
南芯科技还提供配套产品SC5617A和SC5617F,支持零伏禁充和允充功能,满足不同客户应用场景需求。作为公司电池管理芯片家族的重要成员,SC5617E通过精确监测过压、欠压、过流等异常状态,并执行保护措施,覆盖单节及多串电池方案,适配不同电芯要求和终端应用特点。这一系列解决方案在市场供应中强化了南芯科技在消费电子、工业领域的领先地位。
上海南芯半导体科技股份有限公司是国内领先的模拟和嵌入式芯片设计企业,产品矩阵涵盖充电管理、DC-DC、锂电管理等多领域芯片。自创立以来,公司坚持以客户价值为中心,通过提升能源转换效率,为行业提供完整解决方案,详情可访问公司官网。
我们作为Xilinx一级代理的长期战略伙伴,拥有完整的代理资质证明。自公司成立以来,始终专注于Xilinx产品的推广与应用,累计服务超过2000家电子制造企业。我们的库存常备数千种Xilinx热门型号,可满足您的小批量样品和大批量生产需求。
除了优质的产品供应,我们还提供免费的技术咨询和FAE支持。从选型推荐到电路设计,从样机调试到量产优化,我们的工程师团队随时准备为您排忧解难。选择我们,您获得的不仅仅是芯片,更是一个专业的技术后盾。










